TPS54260DGQ мікросхема
54260-HVSSOP-10 TPS54260DGQ TI

Виробник: TI

Код товару: Т0000025994

Маркування: 54260

Кількість приладів:
вільно
0
очікується
0
резерв
2
замовлено

Параметри

Найменування Значення Одиниці вимірювання Режим вимірювання
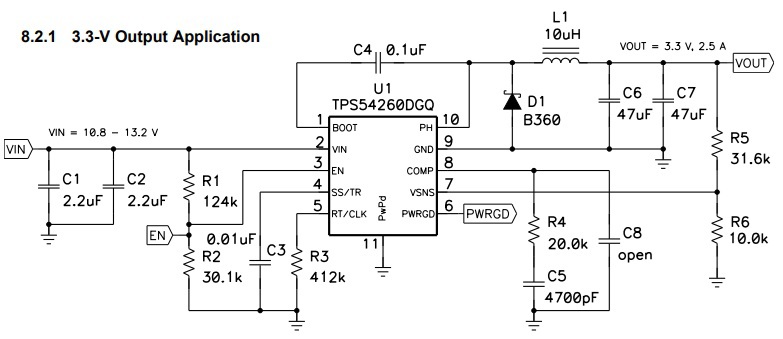
Функціональне призначення 3.5...60V Input, 2.5A, Step-Down Converter
> 200-mΩ High-Side MOSFET
> 138-μA Operating Quiescent Current
> 1.3-μA Shutdown Current
> 100-kHz to 2.5-MHz Switching Frequency
Напруга на виході 3,3 V @Iout=2A5
Струм вихідний (min-max) 2.5 A @-40...+125*C
Температура робоча -40...+150 *C @Io=6A0

Одиниці вимірювання

Найменування K Вага, г
min кратність пакування 1
упаковка (шт) 1
шт 1

Корпус

3.10x3.10(5.05)x1.1mm ++0.50mm